Упр.7.20 ГДЗ Мордкович 9 класс (Алгебра)
Решение #1

Рассмотрим вариант решения задания из учебника Мордкович 9 класс, Мнемозина:
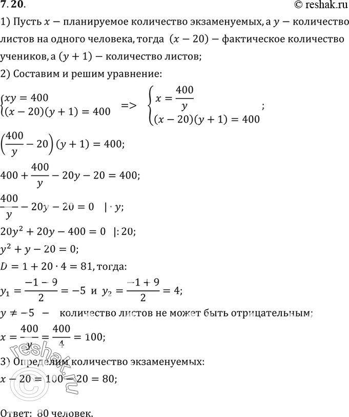
7.20. В колледже для проведения письменного экзамена по математике было заготовлено 400 листов бумаги. Но на экзаменах по предыдущим предметам отсеялось 20 человек, поэтому каждому абитуриенту смогли дать на 1 лист бумаги больше, чем предполагалось. Сколько человек сдавало экзамен по математике?
*размещая тексты в комментариях ниже, вы автоматически соглашаетесь с пользовательским соглашением