Упр.3.19 ГДЗ Мордкович 9 класс (Алгебра)
Решение #1

Рассмотрим вариант решения задания из учебника Мордкович 9 класс, Мнемозина:
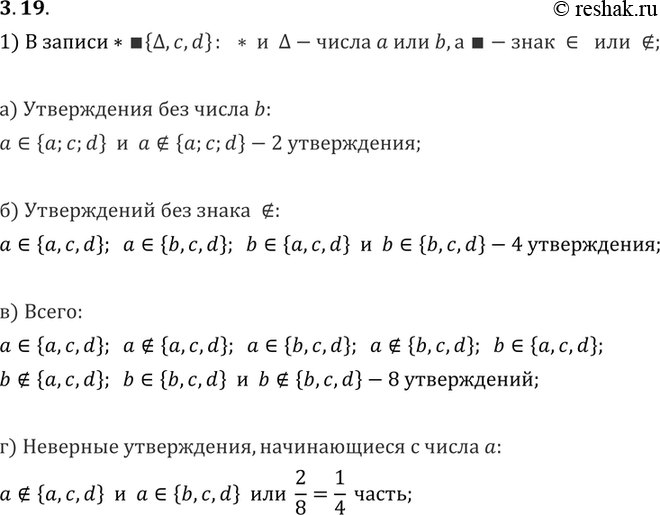
3.19. Известно, что а, b, с, d — попарно различные числа. В записи «* квадрат {треугольник, с, d}» на места * и треугольника можно поставить числа а или b, а на место квадрата можно поставить знак принадлежит или не принадлежит.Будут получаться различные утверждения.
а) Сколько получится утверждений, в которых нет числа b?
б) Сколько получится утверждений, в которых использован знак не принадлежит?
в) Сколько всего утверждений получится?
г) Какую часть из всех утверждений составляют неверные утверждения, начинающиеся с числа а?
*размещая тексты в комментариях ниже, вы автоматически соглашаетесь с пользовательским соглашением