Упр.69 ГДЗ Никольский Потапов 9 класс (Алгебра)

Решение #1

Изображение Упр.69 ГДЗ Никольский Потапов 9 класс
Дополнительное изображение

Решение #2

Изображение Упр.69 ГДЗ Никольский Потапов 9 класс
Дополнительное изображение

Рассмотрим вариант решения задания из учебника Никольский, Потапов 9 класс, Просвещение:
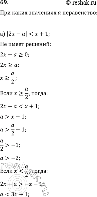
69.
а) |2x-a|
б) |3x-a|>3-3x
*Цитирирование задания со ссылкой на учебник производится исключительно в учебных целях для лучшего понимания разбора решения задания.
*размещая тексты в комментариях ниже, вы автоматически соглашаетесь с пользовательским соглашением