Упр.13.33 ГДЗ Никольский Потапов 11 класс (Алгебра)
Решение #1

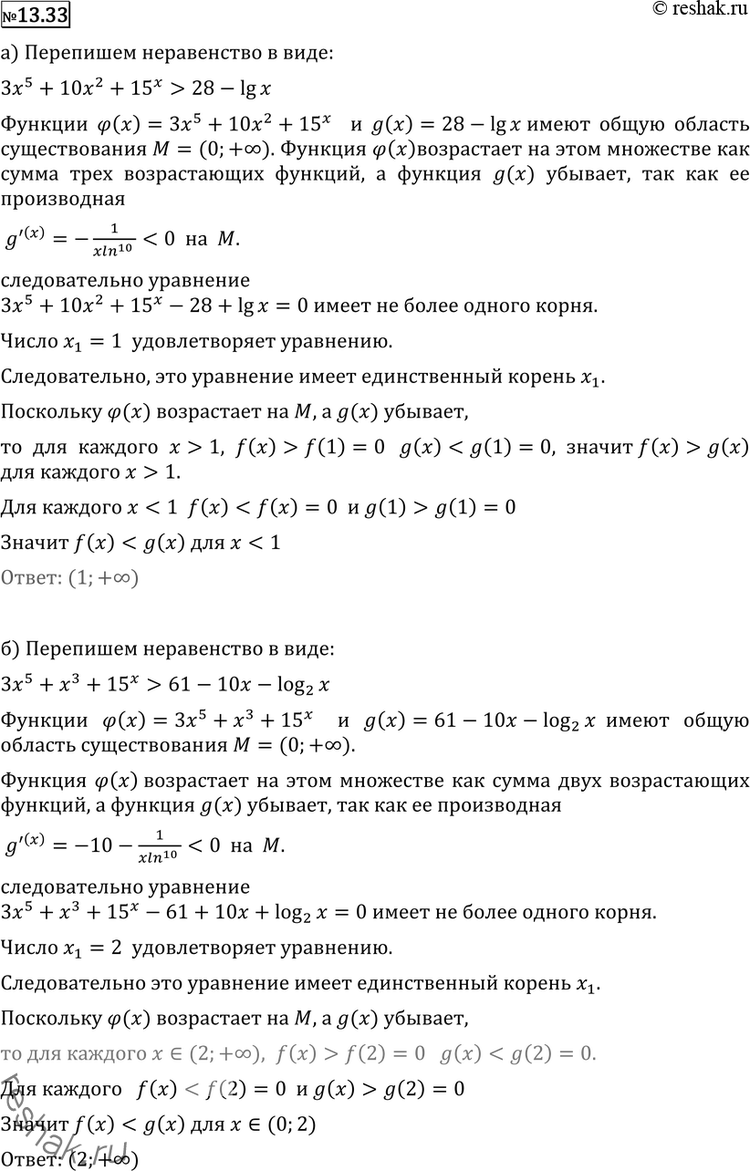
Рассмотрим вариант решения задания из учебника Никольский, Потапов 11 класс, Просвещение:
13.33 а) 3x5 + 10x3 + 15x + lg x - 28 > 0;
б) x5 + х3 + 10х + log2x - 61 > 0.
*размещая тексты в комментариях ниже, вы автоматически соглашаетесь с пользовательским соглашением