Упр.12.11 ГДЗ Никольский Потапов 11 класс (Алгебра)
Решение #1

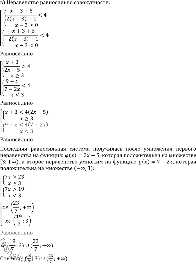
Рассмотрим вариант решения задания из учебника Никольский, Потапов 11 класс, Просвещение:
12.11
*размещая тексты в комментариях ниже, вы автоматически соглашаетесь с пользовательским соглашением