Упр.11.64 ГДЗ Никольский Потапов 11 класс (Алгебра)
Решение #1

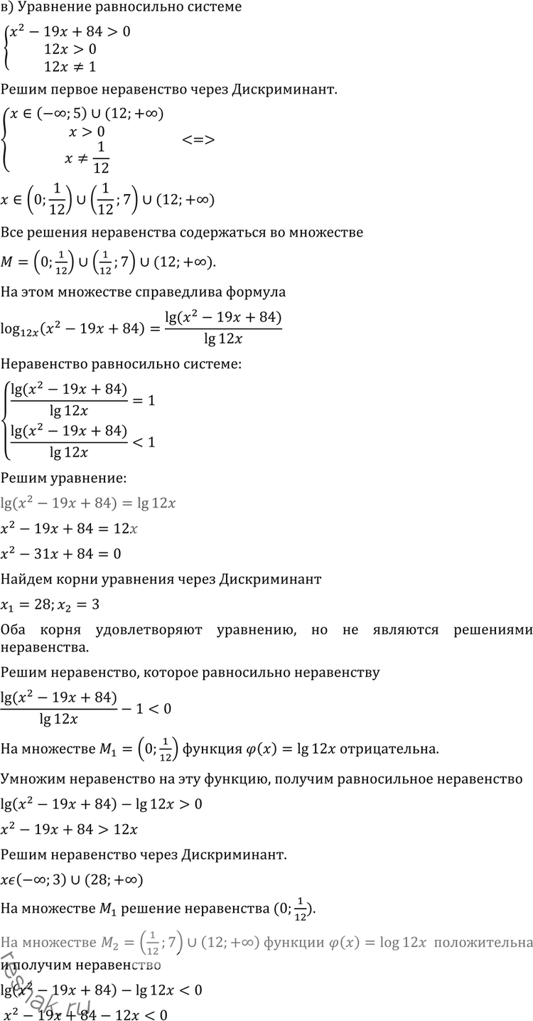
Рассмотрим вариант решения задания из учебника Никольский, Потапов 11 класс, Просвещение:
11.64 а) log6x(x2-17x+60)<=1;
б) log6x(x2-15x+54)>=1;
в) log12x(x2-19x+84)<=1;
г) log7x(x2-16x+60)>=1.
*размещая тексты в комментариях ниже, вы автоматически соглашаетесь с пользовательским соглашением