Упр.11.11 ГДЗ Никольский Потапов 11 класс (Алгебра)
Решение #1

Рассмотрим вариант решения задания из учебника Никольский, Потапов 11 класс, Просвещение:
11.11 а) корень (6х+7) > х+2;
б) корень (5х+6) > х+2;
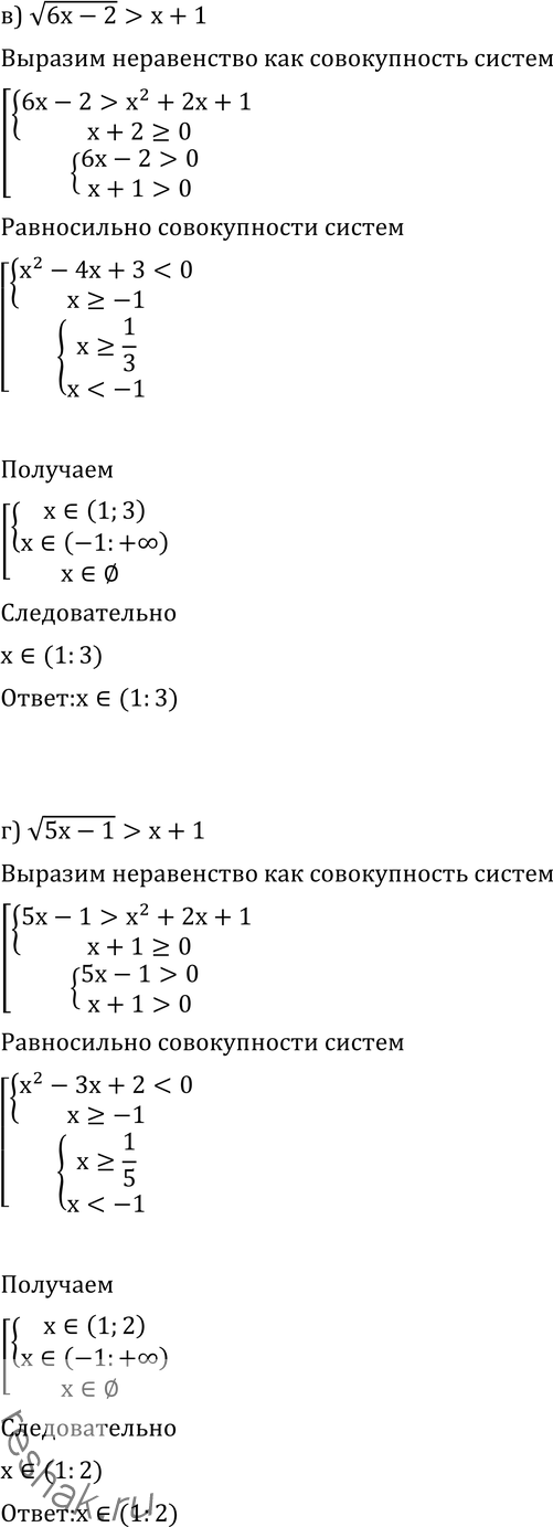
в) корень (6х-2) > х+1;
г) корень (5х-1) > х+1.
*размещая тексты в комментариях ниже, вы автоматически соглашаетесь с пользовательским соглашением