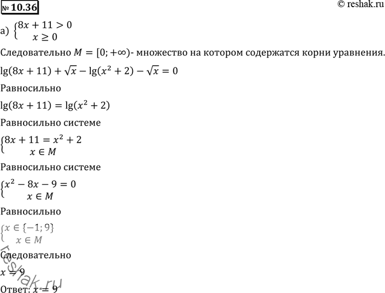
Упр.10.36 ГДЗ Никольский Потапов 11 класс (Алгебра)
Решение #1

Рассмотрим вариант решения задания из учебника Никольский, Потапов 11 класс, Просвещение:
10.36 а) lg(8x+11) + корень x = lg(x2+2) + корень x;
б) lg(x+8) + корень -x = lg(x2+2) + корень -x.
*размещая тексты в комментариях ниже, вы автоматически соглашаетесь с пользовательским соглашением